Технический форум UT2FW

Сайт UT2FW | Доска бесплатных объявлений


Текущее время: 19 апр 2026, 11:49

Часовой пояс: UTC + 2 часа




Начать новую тему Ответить на тему  [ 1 сообщение ] 
Автор Сообщение
 Заголовок сообщения: БЛОК ПИТАНИЯ ДУНАЯ 2005
СообщениеДобавлено: 09 окт 2012, 13:11 
Не в сети
Частый посетитель

Зарегистрирован: 22 янв 2011, 10:31
Сообщения: 10
Позывной: UT5EUD
Имя: ПАВЕЛ
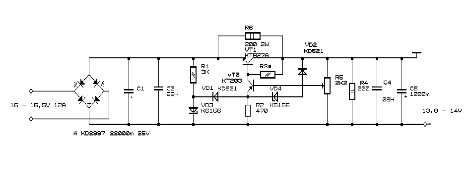
Приобрёл трансивер вместе с блоком питания у дяди Саши шесть лет назад.Дяди Саши блок работает изумительно.При повторении блока питания по его схеме при коротком вылетает транзистор КТ-827.Два спалил,остался последний.Что не так? Куда лезть?Может есть какие-то тонкости в настройке? А может опечатка в схеме?Ведь пишут про С3,а его на схеме нет,но можно догадаться где он.
КТ-827 на рынке уже редкость.Может есть его аналог? :-8


Вложения:


_________________
SK.73
Вернуться к началу
 Профиль Отправить личное сообщение  
Ответить с цитатой  
Показать сообщения за:  Поле сортировки  
Начать новую тему Ответить на тему  [ 1 сообщение ] 

Часовой пояс: UTC + 2 часа


Кто сейчас на конференции

Сейчас этот форум просматривают: нет зарегистрированных пользователей и гости: 2


Вы не можете начинать темы
Вы не можете отвечать на сообщения
Вы не можете редактировать свои сообщения
Вы не можете удалять свои сообщения
Вы не можете добавлять вложения

Перейти: