Технический форум UT2FW

Сайт UT2FW | Доска бесплатных объявлений


Текущее время: 21 апр 2026, 13:41

Часовой пояс: UTC + 2 часа




Начать новую тему Ответить на тему  [ Сообщений: 63 ]  На страницу 1, 2, 3, 4, 5  След.
Автор Сообщение
 Заголовок сообщения: организация САТ
СообщениеДобавлено: 16 мар 2010, 19:48 
Не в сети
Частый посетитель

Зарегистрирован: 16 мар 2010, 18:16
Сообщения: 16
Откуда: запорожье
Александр Юрьевич, здравствуйте! Это пишет Вам "дядя Юра" из Запорожья. Ваш трёхплатный синтез давно и успешно у меня работает. Спасибо за разработку и материальную помощь. На столе имеется вполне приличный подаренный комп, веду цифровые наблюдения на своём RA3AO, на передачу не работаю-нет пока антенн.Помогите организовать функцию САТ. У меня трёхплатный вариант на PIC16F648A,версия прошивки от 01.2005 года, ПЧ -8,86мгц. Схемы модемом есть на Вашем диске,будет ли работать эта прошивка с САТ? Много версий прошивок,я заблудился US3QY


Последний раз редактировалось US3QY 11 дек 2012, 10:00, всего редактировалось 1 раз.

Вернуться к началу
 Профиль Отправить личное сообщение  
Ответить с цитатой  
 Заголовок сообщения: Re: организация САТ
СообщениеДобавлено: 17 мар 2010, 13:58 
Не в сети
Гуру поболтать
Аватара пользователя

Зарегистрирован: 09 ноя 2007, 14:22
Сообщения: 1643
Фотографии: 267
Дядя Юра, приветствую тебя здесь, Уважаемый!
По прошиве - в трёхплатной версии САТ вводили, но у тебя платки скорее всего без дополнительных выводов шнурков ТХ-RX. Посему нужно менять прошиву, т.е. для тебя - это менять ПИК. Берётся прошивка двухплатной версии и глазеючи на схему платы контроллера-индикации двухплатного синтезатора производится "переразводка" выводов ПИКа на плате контроллера. Для того, чтобы высвободить два вывода ПИКа под шнурки RX-TX. Сейчас те выводы ПИКа в твоей версии синтеза задействованы для иной задачи.

_________________
Aleksandr


Вернуться к началу
 Профиль Отправить личное сообщение  
Ответить с цитатой  
 Заголовок сообщения: Re: организация САТ
СообщениеДобавлено: 04 сен 2010, 14:52 
Не в сети
Частый посетитель

Зарегистрирован: 16 мар 2010, 18:16
Сообщения: 16
Откуда: запорожье
Здравствуйте, Александр Юрьевич! Во что мне это обойдётся? Дядя Юра.


Вернуться к началу
 Профиль Отправить личное сообщение  
Ответить с цитатой  
 Заголовок сообщения: Re: организация САТ
СообщениеДобавлено: 05 сен 2010, 20:54 
Не в сети
Присоединившийся

Зарегистрирован: 05 сен 2010, 20:42
Сообщения: 9
Александр,у меня Ваш Дунай 2006-2007 года выпуска.На лицевой панели надпись CAT SYSTEM.Никаких разЪёьов под сат нет.Это что,просто для красоты или у меня есть шанс организовать роботу сат системы без замены контролера.


Вернуться к началу
 Профиль Отправить личное сообщение  
Ответить с цитатой  
 Заголовок сообщения: Re: организация САТ
СообщениеДобавлено: 06 сен 2010, 00:00 
Не в сети
Гуру поболтать
Аватара пользователя

Зарегистрирован: 09 ноя 2007, 14:22
Сообщения: 1643
Фотографии: 267
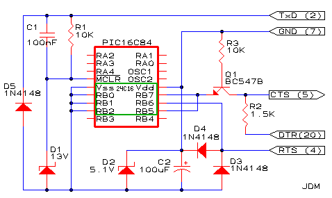
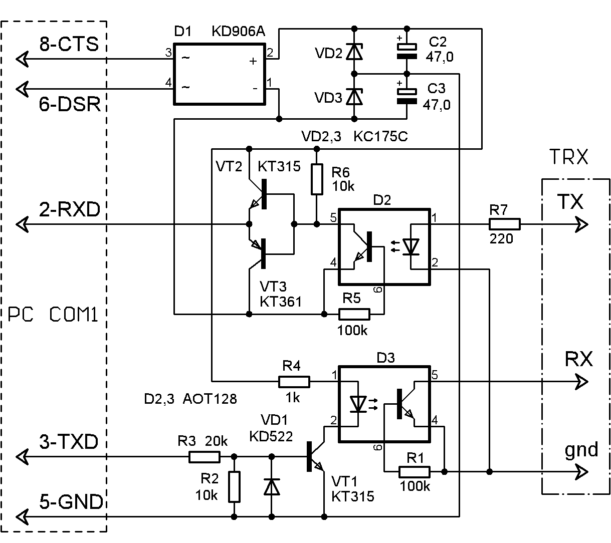
Идём на сайт и читаем описание синтеза => http://www.ut2fw.com/node/456
Там: САТ система организована через шнурки «PC modem» RX и TX на схеме. Для того чтобы развязать трансивер от компьютера следует спаять модем. Можно использовать по любой из двух приведённых схем. Модем №1 >>> Модем №2 >>> ну и т.д....
Вывод шнурков для модема - уже приводил где-то на форуме картинки, ещё раз - см. ниже. Т.е. вывести два шнурка и подать на модем.
to US3QY - все вопросы "что-почём" - или на Е-майл, или в личку, please.


Вложения:



_________________
Aleksandr
Вернуться к началу
 Профиль Отправить личное сообщение  
Ответить с цитатой  
 Заголовок сообщения: Re: организация САТ
СообщениеДобавлено: 06 сен 2010, 07:01 
Не в сети
Присоединившийся

Зарегистрирован: 05 сен 2010, 20:42
Сообщения: 9
Александр,спасибо.Всё стало ясно.Посмотрел на свой ситезатор,выводы есть,интерфейс на 232 у меня собран.Про про скорость передачи даных Вы гдето уже писали.Буду пробовать.


Вернуться к началу
 Профиль Отправить личное сообщение  
Ответить с цитатой  
 Заголовок сообщения: Re: организация САТ
СообщениеДобавлено: 27 сен 2010, 12:37 
Не в сети
Гуру поболтать
Аватара пользователя

Зарегистрирован: 09 ноя 2007, 14:22
Сообщения: 1643
Фотографии: 267
US3QY писал(а):
Не разберусь! Почему не активны CTS и DSR 8 и 6 нога разъёма DB9 PCI ????
Это питание модема, которое можно брать прямо из компьютера. Такой способ питания часто можно встретить в "цифирной" технике - когда берутся какие-либо "сигналы-импульсы", затем выпрямляются-сглаживаются и вот вам есть напряжение питания для малосигнальных цепей. Таким способом получал отрицательное напряжение для "подпора" переключающих диодов в ГУНах синтезатора на 89С52. Здесь та же "тема". А что там на CTS и DSR нужно осциллографом глазеть.


Вложения:


_________________
Aleksandr
Вернуться к началу
 Профиль Отправить личное сообщение  
Ответить с цитатой  
 Заголовок сообщения: Re: организация САТ
СообщениеДобавлено: 27 сен 2010, 14:33 
Не в сети
Гуру поболтать
Аватара пользователя

Зарегистрирован: 09 ноя 2007, 14:22
Сообщения: 1643
Фотографии: 267
US3QY писал(а):
Так я об этом и спрашиваю, Нет никакой коммутации на CTS DSR, хоть осцилографом, хоть вольтметром смотрю---нечего выпрямлять!!!! Порт СОМ1 активный, работает PTT и программа CW TYP--коммутирует передатчик, однако этих сигналов нет. Где ошибка, подскажи, только по делу--без воспитания. Юрий
Значит нужно найти на каких там пинах есть сигналы. Насколько помню - у меня были какие-то заморочки с запуском простейших программаторов - там тот же принцип заложен - питание берём от компа.
Ну и текст-сопровождение к синтезу читал? См. -
Для правильной работы синтезатора требуется:
- не забыть подтянуть шнурок RX к плюсу 5В резистором 1-10кОм прямо на ПИКе в синтезаторе.
- не соединять цепи земли синтеза и РС (в модеме они разделены!)
- без компьютера синтез САМ НЕ ВЫДАЕТ СИГНАЛОВ НА ТХ!!! Это типичное заблуждение радиолюбителей, не знакомых с обменом трансиверов с РС, синтез ТОЛЬКО ОТВЕЧАЕТ на полученную правильную команду (!) с нужными параметрами.
- в схемах любых модемов важно обеспечить двухполярное питание выходного каскада, напряжение в схеме Модем №1 >>> проверять на R9 и R6 , в схеме Модем №2 >>> на С2 и С3 относительно земли GND компьютера, а не синтеза (!!!) ПРИ ЗАПУЩЕННОЙ И НАСТРОЕНОЙ ПРОГРАММЕ УПРАВЛЕНИЯ НА РС. Только тогда появляется напряжение в СОМ порту после инициализации его программой.


Вложения:
Комментарий к файлу: Простейший программатор, питание от компа.


_________________
Aleksandr
Вернуться к началу
 Профиль Отправить личное сообщение  
Ответить с цитатой  
 Заголовок сообщения: Re: организация САТ
СообщениеДобавлено: 27 сен 2010, 18:06 
Не в сети
Частый посетитель

Зарегистрирован: 16 мар 2010, 18:16
Сообщения: 16
Откуда: запорожье
я говорю "нечего выпрямлять", а Вы говорите где мерять! Ну, конечно на С2,С3!! Дайте,пожалуйста, ссылку на скачку программы для РС. ЮРИЙ


Вернуться к началу
 Профиль Отправить личное сообщение  
Ответить с цитатой  
 Заголовок сообщения: Re: организация САТ
СообщениеДобавлено: 27 сен 2010, 20:25 
Не в сети
Гуру поболтать
Аватара пользователя

Зарегистрирован: 09 ноя 2007, 14:22
Сообщения: 1643
Фотографии: 267
Ссылку на скачивание софта не дам, т.к. те ссылки меняются постоянно - набери в гугле. См. страничку сайта - там есть картинки => САЙТ
Ну и попробуй по этому варианту проверь наличие сигналов. У меня в программаторе такие выводы под получение питания используются - см. ниже картинку.


Вложения:


_________________
Aleksandr
Вернуться к началу
 Профиль Отправить личное сообщение  
Ответить с цитатой  
 Заголовок сообщения: Re: организация САТ
СообщениеДобавлено: 27 сен 2010, 21:26 
Не в сети
Частый посетитель

Зарегистрирован: 16 мар 2010, 18:16
Сообщения: 16
Откуда: запорожье
выводы 7 и 4 уже заняты!! --это PTT и CW манипуляция--работает без вопросов. Кто-то делал конкретно эту схему(модем№2) или её просто нарисовали? Сигналы CTS и DSR должны поступать в РС,а не выходить из. Меня заинтересовала схема отсутствием внешнего источника, поэтому я и толку эту тему. У меня закачана программа Omni-Rig. Жду с нетерпением Юрий.


Вернуться к началу
 Профиль Отправить личное сообщение  
Ответить с цитатой  
 Заголовок сообщения: Re: организация САТ
СообщениеДобавлено: 28 сен 2010, 06:44 
Не в сети
Частый посетитель

Зарегистрирован: 28 сен 2010, 06:27
Сообщения: 14
Позывной: RX6LDQ
Имя: RX6LDQ
US3QY писал(а):
выводы 7 и 4 уже заняты!! --это PTT и CW манипуляция--работает без вопросов. Кто-то делал конкретно эту схему(модем№2) или её просто нарисовали? Сигналы CTS и DSR должны поступать в РС,а не выходить из. Меня заинтересовала схема отсутствием внешнего источника, поэтому я и толку эту тему. У меня закачана программа Omni-Rig. Жду с нетерпением Юрий.


Через один СОМ-порт не получится делать PTT/CW манипуляцию и управлять трансивером по САТ, для этого выделите
второй СОМ-порт - проверено ! Тем более, что , например, программы Omni-Rig и UA9OV CwType не могут обращаться
к одному и тому же порту. Для питания модема в настройках определите нужный выход, а схему эту я рисовал как
один из вариантов и конкретно делал, конечно на ней опечатка, вместо CTS/DSR надо исправить на RTS/DTR .


Вложения:
Комментарий к файлу: omni-Rig

Вернуться к началу
 Профиль Отправить личное сообщение  
Ответить с цитатой  
 Заголовок сообщения: Re: организация САТ
СообщениеДобавлено: 28 сен 2010, 07:52 
Не в сети
Частый посетитель

Зарегистрирован: 16 мар 2010, 18:16
Сообщения: 16
Откуда: запорожье
Александр Юрьевич! Я очень благодарен за оперативные ответы и дополнительную информацию которую Вы предоставили. Буду заниматься далее. Остался ещё вопрос: если я сейчас произведу доработки на плате( четыре реза дорожек и плюс перемычки), будет ли синтез продолжать работать со старой прошивкой без САТ или нужен новый Р1К с новой прошивкой? Я не хочу спешить, у меня сделано всё капитально-- придётся всё разбирать и дело не только в деньгах. Спасибо! Юрий.


Вернуться к началу
 Профиль Отправить личное сообщение  
Ответить с цитатой  
 Заголовок сообщения: Re: организация САТ
СообщениеДобавлено: 28 сен 2010, 10:47 
Не в сети
Частый посетитель

Зарегистрирован: 28 сен 2010, 06:27
Сообщения: 14
Позывной: RX6LDQ
Имя: RX6LDQ
US3QY писал(а):
Александр Юрьевич! Я очень благодарен за оперативные ответы и дополнительную информацию которую Вы предоставили. Буду заниматься далее. Остался ещё вопрос: если я сейчас произведу доработки на плате( четыре реза дорожек и плюс перемычки), будет ли синтез продолжать работать со старой прошивкой без САТ или нужен новый Р1К с новой прошивкой? Я не хочу спешить, у меня сделано всё капитально-- придётся всё разбирать и дело не только в деньгах. Спасибо! Юрий.

После переделки дорожек на плате под вариант разводки "монстр" с САТ старая прошивка работать уже не будет,
ведь управляющие выходы не будут соответствовать схеме, потребуется вставить пик с другой прошивкой.
Универсальную прошивку на тот момент не удалось сделать по причине небольшой памяти в пике и минимального
количества у него входов/выходов.


Вернуться к началу
 Профиль Отправить личное сообщение  
Ответить с цитатой  
 Заголовок сообщения: Re: организация САТ
СообщениеДобавлено: 28 сен 2010, 13:17 
Не в сети
Частый посетитель

Зарегистрирован: 16 мар 2010, 18:16
Сообщения: 16
Откуда: запорожье
Спасибо, всё понял, будем ждать Р1К с новой прошивкой. Сделал установки на СОМ2--есть разнополярные выхода! Ещё раз спасибо, тема закрыта! "Утром стулья, а вечером-деньги"---так нельзя? Надеюсь на взаимопонимание. Юрий,


Вернуться к началу
 Профиль Отправить личное сообщение  
Ответить с цитатой  
Показать сообщения за:  Поле сортировки  
Начать новую тему Ответить на тему  [ Сообщений: 63 ]  На страницу 1, 2, 3, 4, 5  След.

Часовой пояс: UTC + 2 часа


Кто сейчас на конференции

Сейчас этот форум просматривают: нет зарегистрированных пользователей и гости: 2


Вы не можете начинать темы
Вы не можете отвечать на сообщения
Вы не можете редактировать свои сообщения
Вы не можете удалять свои сообщения
Вы не можете добавлять вложения

Перейти:  
cron