Ага, пасибки дядя Валера, что поделился своим счастьем с единомышленниками по Хобби. Бо, обычно на форумах только "стонут" и взывают к помощи да сочувствию, когда наступают на какие-нибудь "грабли" и трудности. И крайне редко кто спешит поделиться своей радостью и полученным удовольствием. Хотя зря - даже христианские заповеди гласят, что воздастся нам по делам нашим - т.е. получишь то, что сам и "произвёл" в свет. В эзотерике тоже такой закон есть - "подобное притягивает подобное".
Мораль сей басни - почаще делитесь положительным - будет вам за то счастье. Пардон за лирическое отступление...

По чувствительности - её "за глаза" в СДРной технике. Всего лишь один раз столкнулся, когда в "тупости" приёма СДРа была виновата звуковая карта - дядьке продали в магазине такую звуковую карту Дельту-44. Дедукционным методом мы с ним вычислили это - карту он купил во вскрытой коробке. Что там в магазине с той карточкой делали, неизвестно, но после её замены "чутьё" сразу нашлось.
В установках дельты следует поиграться вот с теми "кнопками", что выделил на картинке. На скрине в положении минимальной громкости.
Без ГССа, конечно, сложно выяснить реальную чувствительность - посему следует напрячься и подтащить поближе ГСС. Если субъективно - то подключение антенны (рамка периметром 80м в условиях г.Рени, вечером) увеличивает шум в диапазоне 10м на 16dBm с выключенным УВЧ и на 14dBm с включенным УВЧ - только что проверил. Однозначно СДР "слышит" шум эфира диапазона 10м не хуже чем на 10dBm - проверено на различные антенны как в UB5F, так и в RU6L.
Кстати - напомню, что если нет ГССа - для "калибровки" СДРа со звуковой картой Delta-44(66) можно просто подставить файл установок в софте PowerSDR. Вам, батенька, проще - достаточно запустить с компакта, приложенного к платам, калиброванную версию PowerSDR - например, PowerSDRsvn2458. Для тех, у кого нет компакта "SDR от UT2FW" - файл установок можно скачать с сайта.
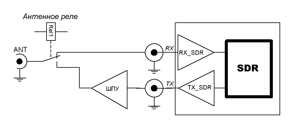
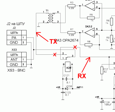
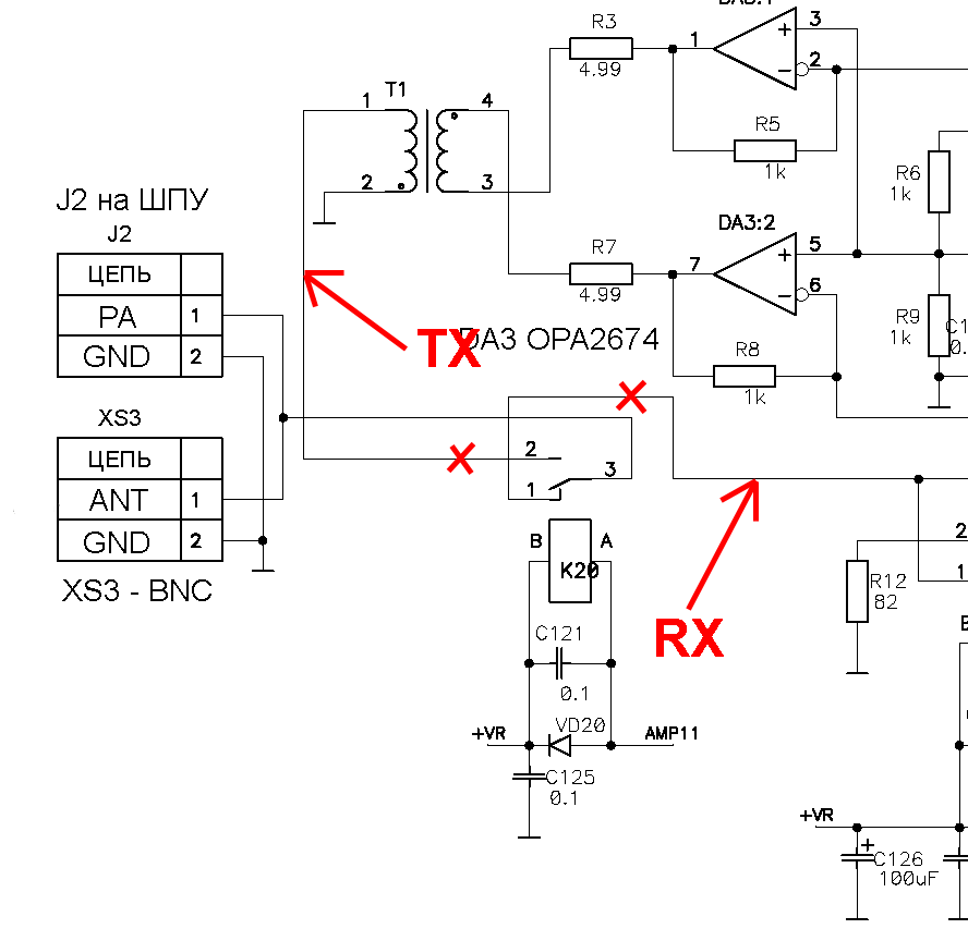
Если чутьё явно заниженное - смотрим далее, что там ещё навернулось от "эксперимента" с повышенным напряжением питания. Смотреть в самом СДРе мало - можно без платы ДПФов проверять - микрухи смесителей и INA163. Из моего опыта - INA163 высококачественные, но "слабые микрухи" - не терпят дёргания шнурков при включенном СДРе и подключенной ANT. Надеюсь, транс Т1 на плате трансивера правильно распаян? Т.е. средний проводок из трёх намотанных - это входная обмотка, а два крайних соединённых начало-конец - это вторичка.
Инфо для самоделкопаяльщиков этой и подобной ПП техники - чтобы не париться с якобы "плохо подавленной" несущей на передачу - открываю "страшный секрет"

- трансформатор в смесителе передатчика должен быть симметрично намотан. Для заказчиков набора SDR-а напрягаться в эту тему не нужно - т.к. намотанные трансформаторы приложены - остаётся только правильно скоммутировать проводки обмоток при запайке. Для тех же, кто сам мотает - см. раздел трансивера "Дунай" на сайте - там всё в "весёлых картинках" показано. Могу открыть ещё более "страшный секрет" - можно добавить ещё пару дБ подавления, если Т1 распаять снизу платы.
По теме панорамы - некоторые версии PowerSDR умеют растягиваться во весь монитор - найти на компакте такую версию и получить максимальное удовольствие от
настоящей панорамы!
