Из вопросов от "начинающих" -
Александр доброго дня. Все понял спасибо. Дело в том что фильтры нужны мне не для DN трансивера. Мне с Москвы привезли плату СДР на нем отдельно модули прием и передачи Кажется сделаны под СДР 1000 только на Si570 чипе и надо выстовлять не 4 а 2 в настройках Т.к. уже проблемы с здаровьем собрать к нему прием-передающие фильтры не в силах. Был бы рад если смогли чем помочь. С уважением Григорий.очередной "мазохизм"... ничего личного - видать без толку дятька в форуме талдычит - прежде чем приобщиться к СДРной теме - почитайте опусы от
UT2FW для начинающих. Могу только посочувствовать - синтез на Si570 для СДРа - это бесполезно выкинутые деньги (ИМХО), если появилось желание по настоящему к СДРной теме приобщиться... так только - "поиграться" и выкинуть...
Объясняю - для того, чтобы получился "правильно-полноценный" СДР - 1.В нём должен быть синтезатор, выдающий
правильные противофазные сигналы по всем спектре рабочих частот. 2.Этот синтезатор
должен понимать язык управления, при помощи которого компьютерная программа общается с ним.
На сегодня наши радисты уже слышали магические буковки - SDR. Но, к сожалению, как это обычно и бывает - основная масса не хочет вникать в тему, что же это такое - СДР техника? А СДРы могут быть как в виде малюсенькой платки размером со спичечный коробок с двумя микросхемами и кварцем на ней, так и "монстры" от ВПК - щелкайте по веткам форума в СДРную тему - смотрите-читайте.
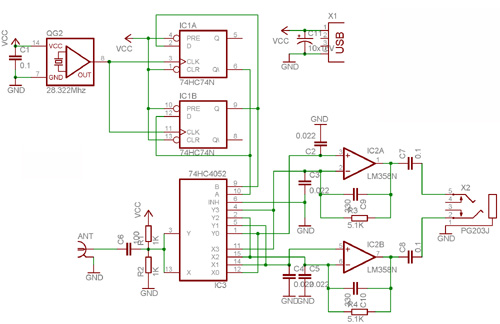
Конкретно по СДРу с синтезом Si570 - по пункту №1 ничего не могу доложить, т.к. не знаю насколько точно поддерживается "противофазность" сигналов от синтезатора на смеситель. Но могу доложить, что у "стандартных" синтезаторов с применением
DDS - в ТТД на те микрухи оговаривается точность поддержания "противофазности" выходных сигналов во всём спектре рабочих частот. Что нам даст "разброд" в не поддержании разности фаз? Как только изменится или амплитуда, или сдвиг фаз - тут же расползутся параметры всех программных балансировок - тем самым "вылезут" и зеркалки, и неподавления, и всякие "ненужные" побочные каналы приёма-передачи у СДРа... Ну ладно, может кого-то не волнуют качественные параметры СДРа - он решил его использовать только в виде дополнительной "панорамы" к своему буржуину - принимаю и такой вариант применения СДРной техники. Но здесь "вылезут грабли" пункта №2. Например - появилась какая-то интересная версия PSDR от флексов? Вы не сможете её использовать с синтезом на Si570! Т.к. под этот синтез адаптирована
только одна версия - PSDRIQ v12. Ну, поигрались вы с версией PSDR-IQ - поглазели на её глюки, захотелось иную программу - покрасивше и без глюков - берёте какую-нибудь иную - ту же размалёванную
Pretty-Betty - а оно не пашет! Или какую-нибудь раннюю версию PSDR от флексов с качественным вопроизведением звука - запускаете, картинка вроде бы такая же как и у PSDR-IQ - и оно не пашет! И что делать? Прямой путь той вашей СДРке - в мусорку! Ну, или пользовать только то, что пашет и не пищать...

Для той публики, которая не хочет себе проблем, прежде, чем покупать какой-либо из СДРов - следует вначале разобраться - что то за СДР, как он выполнен и обеспечит ли он ваши задачи. Только для того, чтобы подружить СДР со всеми версиями софта, поддерживающего логику обмена SDR-1000 - пришлось почти год работать см. по =>
ССЫЛКе. И это только лишь для того, чтобы пользователь не задумываясь ткнул мышем в любую версию софта и оно "поехало"...
Если чего-то непонятно по СДРной теме - иного варианта не предложу, только - читать, читать, читать! Напоминаю - для зарегистрированных пользователей форума - вверху справа функция =>
ПОИСК. Не нашли ответа? - пишем в форум вопрос. Но, за годы существования этого форума, здесь собраны ответы практически на все вопросы, с которыми может столкнуться начинающий СДРщик, посему - читать, читать, читать!