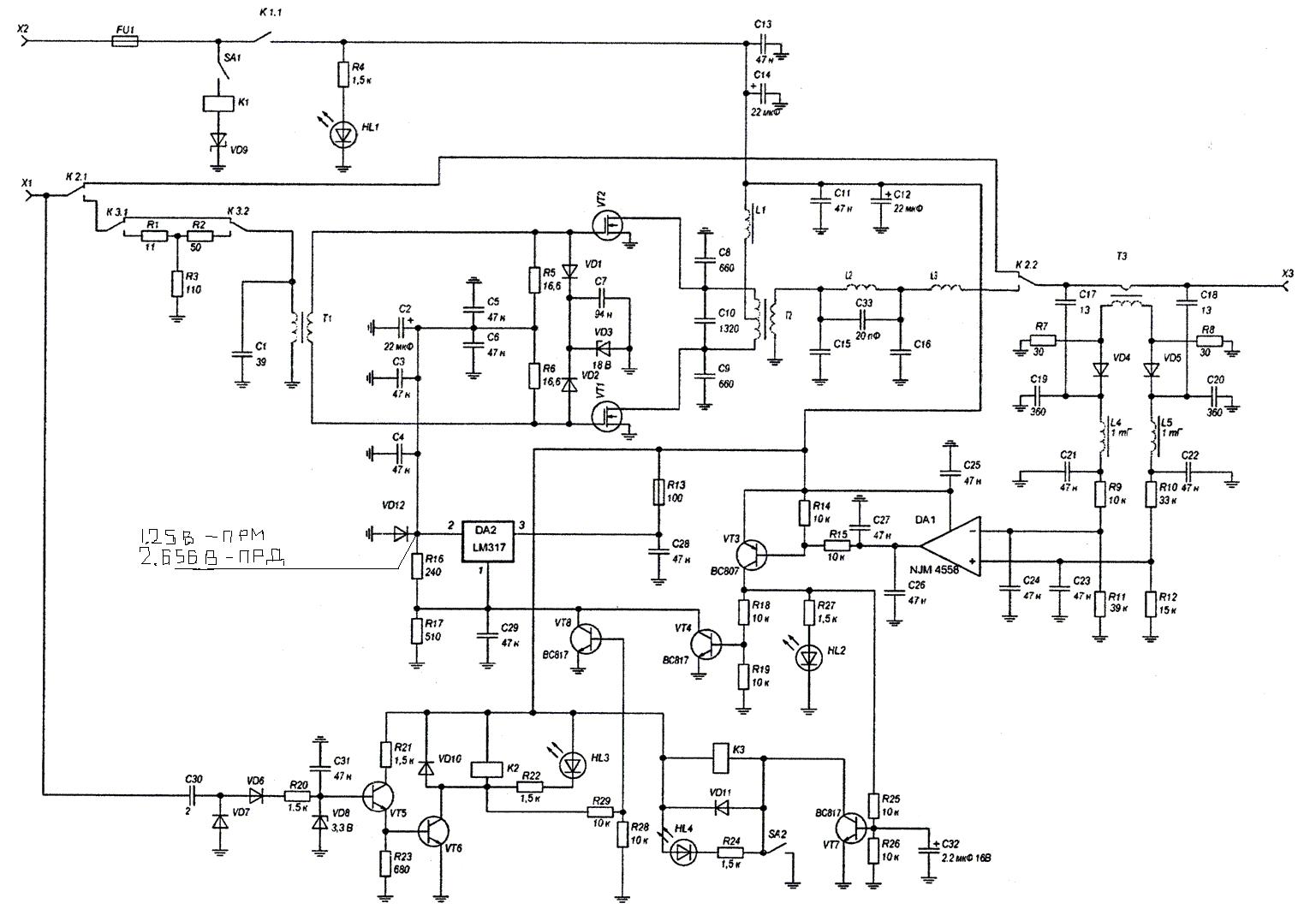
ra0spp писал(а):
Александр, R7ND, к вам вопрос. Возможно ли "запортить" транзисторы rd100hhf , если сделать им сильную , непродуманную отрицательную обратную связь (цепочка кондер+резистор со стока на затвор). Запортить, в смысле, "подпалить " затворы...... ....это было бы грамотнее и правильнее схемотехнически?
"Запортить" любые транзисторы легко! Были бы на то шаловливые ручки...

Стараюсь не обсуждать чужую схемотехнику, тем более которую сам не повторял. Посему по схемотехнике - вопросы к её автору.
По транзисторам - это полевики с изолированным затвором - посему всегда есть опасность "пальнуть" их напряжением-статикой по затворам. Отрицательная обратная связь пальнуть транзистор может, если через неё на затвор попадёт напряжение стока. Посмотрите даташит на транзистор - максимальное напряжение на затворе +-20В - в вашем варианте на стоке +24В. Ну и применение транзистора, для которого рабочий режим производитель даёт 12В, при 24В - как бы это - эээээээ....

Если уж хочется применять 24В питание - масса биполярных транзисторов на сегодня - "выбирай не хочу". Весь "кайф" полевиков РД06,16,70,100 в том и состоит, что это самые дешевые полупроводники
для 12В питания. А при наличии 24В - лучшие IMD и надежностные характеристики получатся как раз с применением биполярных транзисторов, а не низковольтных полевиков с нештатным для них напряжением питания.
При рассмотрении схемотехники транзисторных ШПУ для повторения, следует в первую очередь руководствоваться надежностными характеристиками изделия. Главный критерий - это "запас" по мощности. Превышение рекомендуемых производителем режимов - на совести изобретателя. Но если нет хотя бы 40% запаса по моще - транзисторы будут "распукиваться" как тот попкорн...