Технический форум UT2FW

Сайт UT2FW | Доска бесплатных объявлений


Текущее время: 20 апр 2026, 06:26

Часовой пояс: UTC + 2 часа




Начать новую тему Ответить на тему  [ Сообщений: 313 ]  На страницу Пред.  1 ... 3, 4, 5, 6, 7, 8, 9 ... 21  След.
Автор Сообщение
 Заголовок сообщения: Re: Линейки транзисторных ШПУ.
СообщениеДобавлено: 15 янв 2010, 18:03 
Не в сети
Гуру поболтать
Аватара пользователя

Зарегистрирован: 09 ноя 2007, 14:22
Сообщения: 1643
Фотографии: 267
SVS писал(а):
просветите: при нажатии CW получилось на выходе 40вт, ток 7,5а. с Г4-102 так же 40 вт при громком А должно получиться так же 40 вт или всегда, будет меньше. Использую основную плату 5, с предв. на кт325а в плате ДПФ. в раскачке RD06 стоит кт610, ток покоя 100ма токи покоя по 500ма на транзистор. пробовал BFR96 при токе покоя 100ма сильно греется, если учесть по даташиту ток коллектора 100ма. нехватает для раскачки, что посоветуете.
Уровень раскачки в режимах CW и SSB - регулируем на основной плате трансивера. Обычно выставляю одинаковую раскачку в режимах CW и при включенном ограничении SSB. Когда ограничение выключено, то SSB будет 0,7 от CW. Как и указывал в описании на этот ШПУ - BFR96 каскад для раскачки ШПУ напрямую от пассивного смесителя. Для того, чтобы увеличить раскачку от драйвера - можно увеличить номинал R10, вплоть до исключения этой цепочки. Возможно, ШПУ будет склонен к возбуждению - точно не скажу, т.к. такой задачи не ставилось и лабработу не проводилось.
Кстати - обратить внимание на питающее напряжение. Должно быть стабильно и не проваливаться на дросселе. Если хочется "выкачать мощу" - можно питающее напряжение поднять до 14,5-15В. Трансивер влёгкую выдерживает поднятие напряжение питания до 15-15,5В, лишь бы под КРЕНками паста была подмазана.

_________________
Aleksandr


Вернуться к началу
 Профиль Отправить личное сообщение  
Ответить с цитатой  
 Заголовок сообщения: Re: Линейки транзисторных ШПУ.
СообщениеДобавлено: 18 янв 2010, 14:02 
Не в сети
Младший паяльщик

Зарегистрирован: 01 дек 2008, 18:04
Сообщения: 59
Откуда: Хабаровск RA0CHE
Позывной: RA0CHE
Имя: Валентин
получается что, уровень SSB без.огран. будет равно 0,3
При CW=40вт., и SSB с огран.=40вт, то SSB без огран.= 12вт
Все правильно посчитал,
Собрал, проверил, получилось 8-)


Вернуться к началу
 Профиль Отправить личное сообщение  
Ответить с цитатой  
 Заголовок сообщения: Re: Линейки транзисторных ШПУ.
СообщениеДобавлено: 26 янв 2010, 16:13 
Не в сети
Гуру поболтать
Аватара пользователя

Зарегистрирован: 09 ноя 2007, 14:22
Сообщения: 1643
Фотографии: 267
Обновлённая рсв ШПУ 2хRD70HHF1. Решено было изготовить платки на другой фабрике - соот-но немного подкорректированы были площадки для пайки элементов. Каких-либо принципиальных отличий от предыдущей версии рсв нет. Добавлена возможность установки дополнительных симметрирующих трансформаторов - никакого "нову-хаву" - всё по учебникам и справочникам - тому же справочнику от дядек Бунина с Яйленко. Что это даёт? Даёт дополнительную возможность выжать ещё немного мощи и попытаться избежать применения "крутых" LPF. Дополнительно - некоторые площадки для пайки СМД компонентов выполнены "поширше", т.е. для рукопашной пайки удобнее чтобы было.


Вложения:


_________________
Aleksandr
Вернуться к началу
 Профиль Отправить личное сообщение  
Ответить с цитатой  
 Заголовок сообщения: Re: Линейки транзисторных ШПУ.
СообщениеДобавлено: 04 фев 2010, 16:53 
Не в сети
Гуру поболтать
Аватара пользователя

Зарегистрирован: 09 ноя 2007, 14:22
Сообщения: 1643
Фотографии: 267
А вот и обновлённая платка ШПУ 2хRD16HHF1. На плате никаких принципиальных изменений. Только вот поглазевши как дядя Юра RV3DLX запаял на свою платку СМД блокировочные конденсаторы - достаточно "красиво" получилось. Расстояние между выводами конденсаторов уменьшено - теперь можно как СМД 1206 размера кондёры паять, так и обычные выводные с расстоянием между выводами 4-7мм. Ну и т.к. платки изготавливались на ином заводе - маркировочку сделали.


Вложения:


_________________
Aleksandr
Вернуться к началу
 Профиль Отправить личное сообщение  
Ответить с цитатой  
 Заголовок сообщения: Re: Линейки транзисторных ШПУ.
СообщениеДобавлено: 05 фев 2010, 14:16 
Не в сети
Младший паяльщик

Зарегистрирован: 01 дек 2008, 18:04
Сообщения: 59
Откуда: Хабаровск RA0CHE
Позывной: RA0CHE
Имя: Валентин
критика отностельно плат на 2-х RD16:
Мое мнение, лучше бы увеличить контакты метализации в местах выхода сигнала, вход соответственно(район реле), и увеличить сверловку этих контактов. будет гораздо удобней распаивать коаксиал.
С уважением Валентин :lol:


Вернуться к началу
 Профиль Отправить личное сообщение  
Ответить с цитатой  
 Заголовок сообщения: Re: Линейки транзисторных ШПУ.
СообщениеДобавлено: 06 фев 2010, 00:44 
Не в сети
Гуру поболтать
Аватара пользователя

Зарегистрирован: 09 ноя 2007, 14:22
Сообщения: 1643
Фотографии: 267
SVS писал(а):
критика отностельно плат на 2-х RD16:
Мое мнение, лучше бы увеличить контакты метализации в местах выхода сигнала, вход соответственно(район реле), и увеличить сверловку этих контактов. будет гораздо удобней распаивать коаксиал.
С уважением Валентин :lol:
Гдеж ты, батенька, раньше был? Развести те отв. можно как угодно. Делалось под любой тонкий коаксиал. См. фото -


Вложения:


_________________
Aleksandr
Вернуться к началу
 Профиль Отправить личное сообщение  
Ответить с цитатой  
 Заголовок сообщения: Re: Линейки транзисторных ШПУ.
СообщениеДобавлено: 08 фев 2010, 16:31 
Не в сети
Разбирающийся

Зарегистрирован: 27 дек 2007, 14:18
Сообщения: 238
Для такой мощности кабели можно использовать даже еще тоньше.
Правильно дядя Саша поступил с новой разводкой, по мне безвыводные элементы паять проще, да и паразитная индуктивность у конденсаторов меньше.
Юрий.


Вернуться к началу
 Профиль Отправить личное сообщение  
Ответить с цитатой  
 Заголовок сообщения: Re: Линейки транзисторных ШПУ.
СообщениеДобавлено: 05 мар 2010, 23:59 
Не в сети
Гуру поболтать
Аватара пользователя

Зарегистрирован: 09 ноя 2007, 14:22
Сообщения: 1643
Фотографии: 267
Намедни "запаялись" обновлённые платки ШПУ на 2xRD70... влёгкую даже от уровня ГССа Г4-158 выдаёт 90В на 56Ом эквиваленте на частотах до 20МГц. Если уменьшить отрицательную обратную связь - на частотах ниже 15МГц от ГССа "выстреливает" больше 100В, но становится блудливый на частотах выше 25МГц на шнурок тянущийся от ГССа до входа ШПУ.


Вложения:


_________________
Aleksandr
Вернуться к началу
 Профиль Отправить личное сообщение  
Ответить с цитатой  
 Заголовок сообщения: Re: Линейки транзисторных ШПУ.
СообщениеДобавлено: 09 мар 2010, 13:30 
Не в сети
Гуру поболтать
Аватара пользователя

Зарегистрирован: 09 ноя 2007, 14:22
Сообщения: 1643
Фотографии: 267
У меня возник вопрос по установке усилителя в корпус. Вы на Вашем сайте писали, что усилитель при определенных условиях начинает подблуживать.
Так вот, надо ли дополнительно экранировать усилитель при установке его в отдельный отсек корпуса и (или) при монтаже этажеркой вставлять экранирующую пластину между усилителем и ФНЧ?


Дополнительной экранировки здесь не потребно. По крайней мере до мощностей в 100Вт. Т.к. ШПУ влёгкую блудил на шнурке длиной в 1,5м, которым подавалось возбуждение от ГССа Г4-158. Плата ФНЧ выполнена "правильно" - т.е. на плате оставлено максимум фольги для шины земли. Нижний слой - практически весь это земля - см. фото. Посему вот той "экранирующей пластиной" и служит bot слой платы ФНЧ. Нужно просто придерживаться "типовых" правил компоновки таких узлов: 1.Подальше вход от выхода, 2.Покороче ВЧ цепи, 3.Согласование межплатных соединений, 4."Правильные" сечения проводов и т.д. и т.п.
В варианте DN-100 он выдаёт до 130Вт на частотах до 20Мгц абсолютно устойчиво, даже если открутить антенну. На частотах 24-30МГц устойчив тоже без нагрузки при мощностях до 90Вт и 60-70Вт на 50МГц. Если нагрузка согласована, т.е. мы подключаем к нему антенну с КСВ не более 3, то можно получать мощности до 150Вт ниже 20МГц, до 120Вт 24-30МГц и до 90-100Вт 50МГц. И это всё без каких-либо дополнительных экранировок.
А вот если самоделкопаяльщик начнёт выжимать мощу из этого ШПУ, т.е. уменьшать отрицательные обратные связи и накручивать усиление по каскадам - вот тогда ШПУ становится блудливым даже при правильной компоновке, но при не согласованной нагрузке. Думаю, что до 200Вт можно "выдавливать" из этого ШПУ, но, скорее всего, не нужно.
Тут нужно понять позицию дяди Саши в делах самоделкопаяльних, которая вызрела от многолетнего общения с нашими самодельщиками... А именно - "пытливый" :wink: ум, полное отсутствие "тормозов" и лень внимательно изучать описания у наших паяльщиков частенько при водят к таким ситуациям, которые даже невозможно представить в воспалённом воображении... :shock: Посему всегда стараюсь лишний раз застраховать паяльщика от необдуманного шага - акцентирую внимание на том, что не нужно делать.


Вложения:


_________________
Aleksandr
Вернуться к началу
 Профиль Отправить личное сообщение  
Ответить с цитатой  
 Заголовок сообщения: Re: Линейки транзисторных ШПУ.
СообщениеДобавлено: 15 мар 2010, 13:13 
Не в сети
Гуру поболтать
Аватара пользователя

Зарегистрирован: 09 ноя 2007, 14:22
Сообщения: 1643
Фотографии: 267
ШПУ 2хRD16HHF1 на обновлённых платах. Как и указывал ранее, при обновлении плат добавлена возможность запайки и 1206 размера СМД конденсаторов.
Попробовал как оно будет паяться. Скажу честно - что-то большого удовольствия от пайки мелких тех кондёров не испытал. Хотя нужно признаться - всю предыдущую неделю отеческие эскулапы восстанавливали дядю Сашу "по венке", посему - "руки-крюки" да ещё и с "вибрацией" сейчас... :shock:
За ради интереса две платки 1:1 с отличием лишь в количестве витков в биноклях Т3. Думаю, что комментировать нет смысла - всё видно по табличке ниже.


Вложения:


_________________
Aleksandr
Вернуться к началу
 Профиль Отправить личное сообщение  
Ответить с цитатой  
 Заголовок сообщения: Re: Линейки транзисторных ШПУ.
СообщениеДобавлено: 24 мар 2010, 22:11 
Не в сети

Зарегистрирован: 24 мар 2010, 21:22
Сообщения: 1
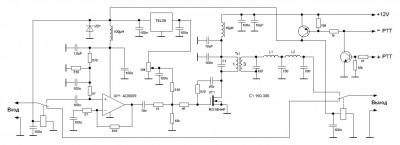
Вот и мой шпу заработал на RD16HHF1.
Спасибо Александру Тарасову за схему и описание к ней.
Вложение:



Но появились некоторые вопросы:
1. Не могу избавиться от возбуда BFR96S - появляется на частоте около 300Мгц,
при отключении С5 возбуд пропадает.
говорят что помогают ферритовые бусины, одевать надо на вывод базы, но вот где взять такие, чтоб оделись на эти плоские выводы, не знаю. Может кто подскажет, откуда выдрать можно.
На вход подключается генератор Г4-116, по входу вроде все согласовано.
Может виновато вертикальное расположение трансформатора?

Кто уже сталкивался, подскажите...

Какой ток покоя для RD06 ? Я поставил 250ма.
Больший ток дает только больший нагрев радиатора.
Настраивал токи так:
сигнал с ГСС=Off
все подстр. резисторы в минимум.
в разрыв питания амперметр.
включаю питание, и устанавливаю ток у VT5=500ма
после у VT6 довожу до 1А
потом VT2 до 1,25А

Так вот правильно ли это ? Или надо стоки у транзисторов отпаивать?

после настройки токов если замерить напряжения на затворах - то они немного разные.
это так и должно быть?

Прошу сильно не пинать....


Вложения:

Вернуться к началу
 Профиль Отправить личное сообщение  
Ответить с цитатой  
 Заголовок сообщения: Re: Линейки транзисторных ШПУ.
СообщениеДобавлено: 24 мар 2010, 23:53 
Не в сети
Гуру поболтать
Аватара пользователя

Зарегистрирован: 09 ноя 2007, 14:22
Сообщения: 1643
Фотографии: 267
От возбуда BFR96S пробуй последовательно по цепи базы ему Омный резистор подобрать. Так же последовательно с С5 тоже можно попробовать ввести Омный резистор. Кстати, в реальной конструкции возможно возбуда не будет, т.к. коаксиал на вход платы будет иной и короче, нежели от ГССа. См. схемотехнику ШПУ TRX "Дунай" - там видно куда следует те резисторы добавлять - ничего нового.
По токам покоя вже ранее докладывал - более мне нечего сказать. Напруги будут немного отличаться, т.к. абсолютную симметрию во всём диапазоне частот получить можно только в теории... Можешь за ради интересу лабработу провести - измерять напруги на разных частотах - уровни будут "гулять". Но, смотри не пальни транзисторы по цепям затворов статикой с щупов измерительного прибора. Вообще-то рекомендовал бы при работе с полевыми транзисторами поменьше лазить там щупами тестера - бо, Мерфи не дремлет... :shock:

_________________
Aleksandr


Вернуться к началу
 Профиль Отправить личное сообщение  
Ответить с цитатой  
 Заголовок сообщения: Re: Линейки транзисторных ШПУ.
СообщениеДобавлено: 10 апр 2010, 16:18 
Не в сети

Зарегистрирован: 18 ноя 2009, 06:13
Сообщения: 2
всем прювет! админам низкий поклон :D вопрос to RV3DLX а откуда иммено взята схема Alex007 ? скиньте сылочку плиз :oops: и до нашего любимого ДЕДА :D Алекс а почом набор 2 рд16 + вых.транс ???


Вложения:

Вернуться к началу
 Профиль Отправить личное сообщение  
Ответить с цитатой  
 Заголовок сообщения: Re: Линейки транзисторных ШПУ.
СообщениеДобавлено: 10 апр 2010, 22:42 
Не в сети
Присоединившийся

Зарегистрирован: 13 янв 2010, 23:24
Сообщения: 7
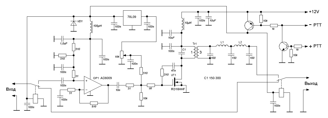
Получил свой ШПУ на RD16HHF1,обязательно ли применять АТТ между выходом СДР и входом ШПУ?


Вложения:
att.GIF [3.75 КБ]
Скачиваний: 760

_________________
Игорь RK6DT
Вернуться к началу
 Профиль Отправить личное сообщение  
Ответить с цитатой  
 Заголовок сообщения: Re: Линейки транзисторных ШПУ.
СообщениеДобавлено: 10 апр 2010, 23:03 
Не в сети
Гуру поболтать
Аватара пользователя

Зарегистрирован: 09 ноя 2007, 14:22
Сообщения: 1643
Фотографии: 267
rk6dt писал(а):
Получил свой ШПУ на RD16HHF1,обязательно ли применять АТТ между выходом СДР и входом ШПУ?
Напомни где по теме этого АТТ что-то высказывался?
Митхуну - см. МАГАЗИН

_________________
Aleksandr


Вернуться к началу
 Профиль Отправить личное сообщение  
Ответить с цитатой  
Показать сообщения за:  Поле сортировки  
Начать новую тему Ответить на тему  [ Сообщений: 313 ]  На страницу Пред.  1 ... 3, 4, 5, 6, 7, 8, 9 ... 21  След.

Часовой пояс: UTC + 2 часа


Кто сейчас на конференции

Сейчас этот форум просматривают: нет зарегистрированных пользователей и гости: 3


Вы не можете начинать темы
Вы не можете отвечать на сообщения
Вы не можете редактировать свои сообщения
Вы не можете удалять свои сообщения
Вы не можете добавлять вложения

Перейти:  
cron