Технический форум UT2FW

Сайт UT2FW | Доска бесплатных объявлений


Текущее время: 17 апр 2026, 00:19

Часовой пояс: UTC + 2 часа




Начать новую тему Ответить на тему  [ 1 сообщение ] 
Автор Сообщение
СообщениеДобавлено: 18 фев 2026, 20:06 
Не в сети
Младший паяльщик
Аватара пользователя

Зарегистрирован: 30 май 2013, 08:36
Сообщения: 86
Позывной: R7ND
Имя: Aleksandr
Это дальнейшая модификация на базе платы DN-B10 - описание на сайте, ссылка => https://www.ut2fw.com/node/469
Предыстория - достаточно часто с повышением частоты у усилителя снижается Кус и требуется бОльшая мощность возбуждения для сохранения одинаковой мощности во всем диапазоне 2-50МГц. Приходится подбирать частотозависимые элементы на входе, дабы увеличивать мощность раскачки с ростом частоты. Задачка нетривиальная и муторная в настройке.
В этой плате предусмотрен программно управляемый аттенюатор, который вносит различное затухание в зависимости от выбранного диапазона. Весь функционал платы DN-B10 сохранён.
Не стал разводить на плату и индикацию включенного диапазона, для того, чтобы не увеличивать габарит платы. При желании можно индикацию обеспечить аналогично как на плате DN-B10.

Видео работы платы выложено на => https://rutube.ru/video/da40032729f51d6de6e52a1b25f80af0/

Описание - (описание функционала платы DN-B10 здесь не привожу - см. на сайте)

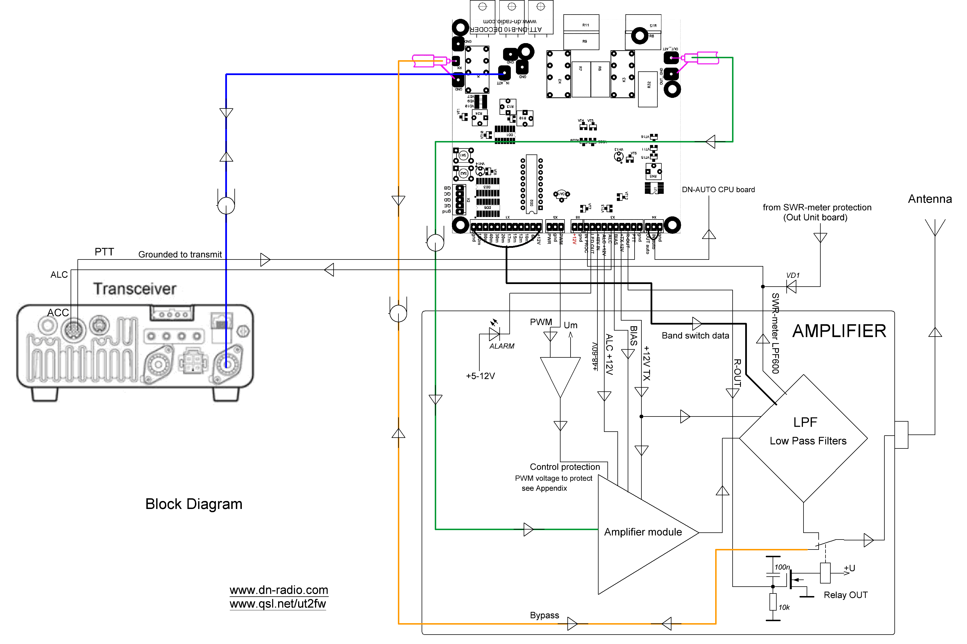
Устройство ATT-DN-B10 предназначено для автоматического определения диапазона, управления переключением режимов RX-TX, LPF фильтров, ATT, BIAS и защит в усилителе.
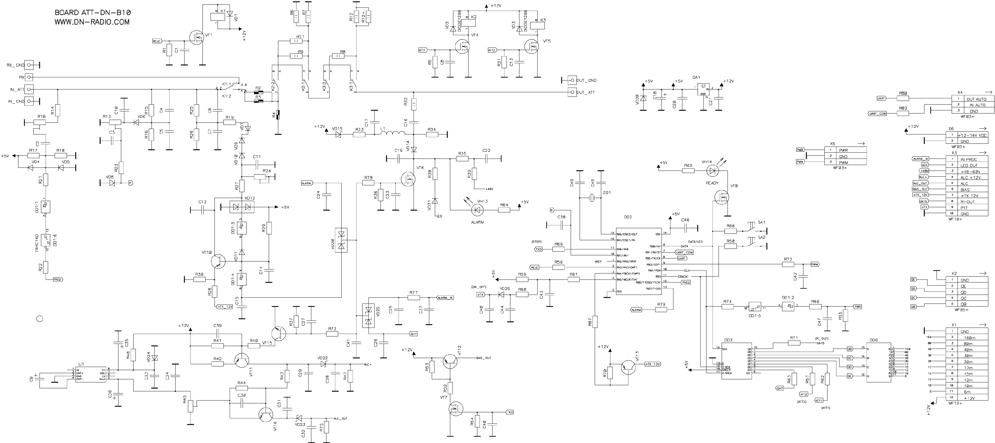
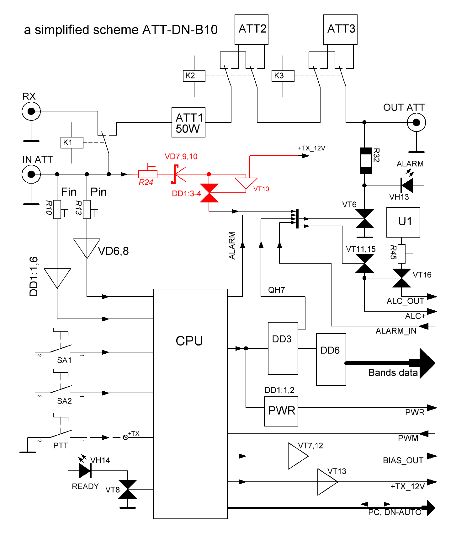
Приведена упрощенная и полная схемы платы. Обозначения компонентов на упрощенной схеме соответствуют обозначениям компонентов на полной схеме.
Сигнал из трансивера подаётся на вход IN-ATT. Реле K1 коммутирует вход усилителя.
Выход RX поступает на реле, которое коммутирует выход усилителя (это так называемый «обход» усилителя). В итоге, в режиме RX трансивер через контакты IN-ATT – K1 – RX – мощное реле выхода усилителя – подключен к антенне.
При переводе усилителя в режим TX (контакт PTT замкнут) – вход IN-ATT подключается к входу усилителя через контакты реле K1.
На входе установлен ATT1 с затуханием 6dB. ATT1 составлен из мощных резисторов по 30W 50Ом каждый. Кратковременно ATT1 может выдержать до 100W. Номинальная мощность ATT1 – 50W.
Далее последовательно включаются ещё два аттенюатора (ATT2, ATT3) контактами реле K2, K3.
Защита входа усилителя осуществляется его шунтированием мощным резистором R32. Защита быстродействующая, т.к. подключение R32 обеспечивает ключ на MOSFET VT6. Напряжение +48V надежно удерживает закрытым ключ VT6, от его открытия входной мощностью.
Светодиод VH13 ALARM индицирует включение защиты.
Используются две автоматические цепи слежения за перегрузкой и включения R32. Одна цепь аналоговая – она выделена на схеме красным цветом компонентов. Вторая цепь цифровая – осуществляется микропроцессором CPU. Верхний порог мощности, при которой включится защита, устанавливают резисторами R13, R24.
Обе цепи защиты с «защелкой». Защита, после срабатывания, не снимется при уменьшении мощности, пока усилитель не будет возвращен в режим RX. Т.е. если сработала защита нужно перейти из режима TX в режим RX.
По цепи QH7 защита включается на время переключения реле RX-TX - 50ms.
По цепи ALARM_IN осуществляется внешнее управление включением защиты. Например, сигналом от компаратора SWR-meter платы Out Unit.
Остальные функции платы ATT-DN-B10 соответствуют функциям платы DN-B10. Подробно о DN-B10 можно почитать по ссылке => https://www.ut2fw.com/node/469
Поэтому коснусь их здесь коротко.
U1, VT16, VT11,15 – обеспечивают сигналы управления для ALC трансивера: ALC_OUT напряжение отрицательной полярности и ALC+ напряжение положительной полярности. Резистором R45 можно регулировать напряжение ALC_OUT.
Дешифратор DD6 управляет включением 10-ти диапазонов. Соответствие диапазонов частотам указано выше.
Сигнал PWR можно использовать как «опорное» напряжение для дополнительного управления, как мощностью, так и защитами трансивера и усилителя. Далее по тексту подробнее об этой функции.
Сигнал PWM отключает работу DD6, т.е. Band Decoder.
BIAS_OUT – напряжение BIAS для усилителя.
+TX_12V – напряжение +12V TX.
PC, DN-AUTO – плата ATT-DN-B10 может использоваться в комплексе DN-AUTO. Комплект DN-AUTO из трех плат - DN-AUTO CPU, Controller Protections, ATT-DN-B10 обеспечивает полное управление защитами усилителя, вывод информации на LCD дисплей, на монитор компьютера (написана программа для компьютера AmpMonitor), управление LPF, антеннами и многие другие функции. Подробное описание DN-AUTO можно почитать по ссылке => https://www.ut2fw.com/node/470
ATT-DN-B10 умеет через дополнительный RS232 соединяться с COM компьютера. Написана программа для компьютера, при помощи которой можно изменять настройки CPU.
Светодиод VH14 индицирует наличие и захват входной частоты частотомером CPU.
Кнопками SA1, SA2 изменяются настройки уровней напряжения PWR и входной мощности. Эти уровни устанавливаются и сохраняются в CPU отдельно для каждого диапазона. Поэтому вы всегда можете подобрать настройки защит (мощности) индивидуально под ваш усилитель для каждого диапазона отдельно.
Резистором R10 регулируется чувствительность частотомера CPU. Исходная настройка на 10W.


Вложения:





_________________
Aleksandr
Вернуться к началу
 Профиль Отправить личное сообщение  
Ответить с цитатой  
Показать сообщения за:  Поле сортировки  
Начать новую тему Ответить на тему  [ 1 сообщение ] 

Часовой пояс: UTC + 2 часа


Кто сейчас на конференции

Сейчас этот форум просматривают: нет зарегистрированных пользователей и гости: 4


Вы не можете начинать темы
Вы не можете отвечать на сообщения
Вы не можете редактировать свои сообщения
Вы не можете удалять свои сообщения
Вы не можете добавлять вложения

Перейти:  
cron